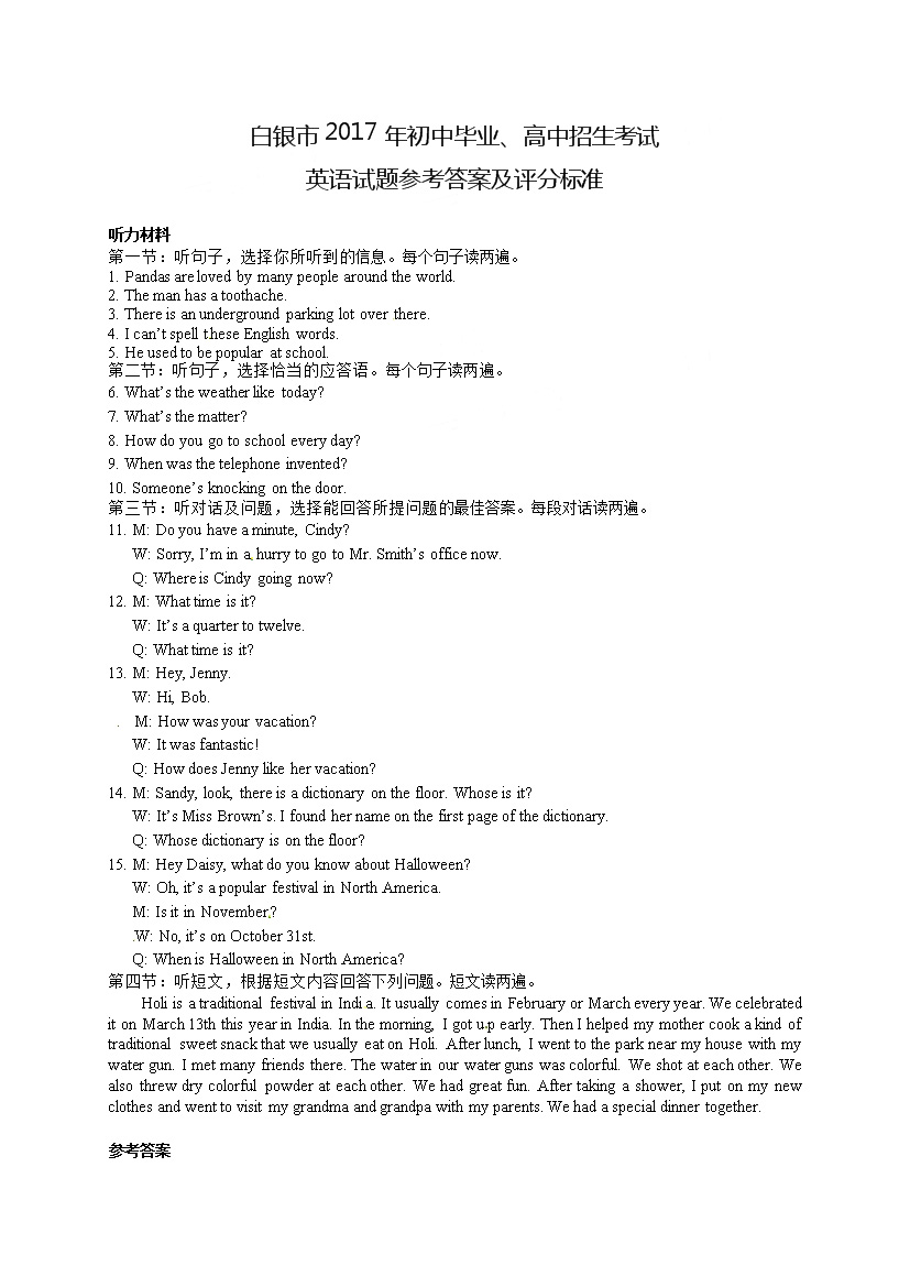
人生处处是考场,今日各为中考忙。斗智斗勇齐亮相,得失成败走一场。考场潇洒不虚枉,多年以后话沧桑!2017年甘肃武威中考英语科目考试已落下帷幕,®无忧考网在考后第一时间提供甘肃武威中考英语试卷及答案解析,供广大考生参考估分。预祝各位考生取得优异的成绩,顺利考入理想的高中!
注:甘肃省武威市、白银市、定西市、平凉市、酒泉市、临夏州、张掖市采用同一试卷。
.jpg)
.jpg)
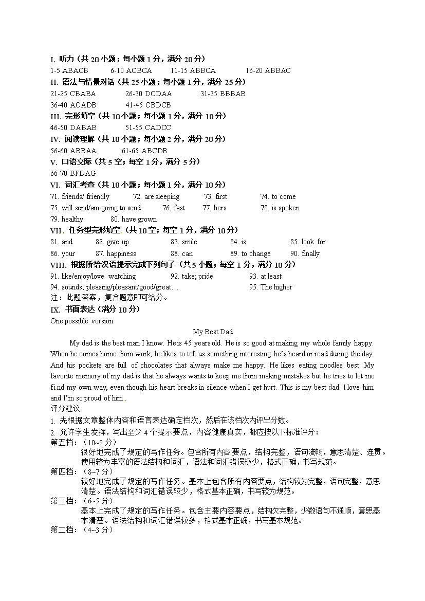
人生处处是考场,今日各为中考忙。斗智斗勇齐亮相,得失成败走一场。考场潇洒不虚枉,多年以后话沧桑!2017年甘肃武威中考英语科目考试已落下帷幕,®无忧考网在考后第一时间提供甘肃武威中考英语试卷及答案解析,供广大考生参考估分。预祝各位考生取得优异的成绩,顺利考入理想的高中!
注:甘肃省武威市、白银市、定西市、平凉市、酒泉市、临夏州、张掖市采用同一试卷。
.jpg)
.jpg)