2018年下半年银行业专业人员中级职业资格考试定于10月27日、28日举行,本次考试采取个人网上预报名与正式报名相结合的方式。考试报名及相关信息均通过中国银行业协会网站(www.china-cba.net)和东方银行业高级管理人员研修院网站(www.china-cbi.net)发布。
考生正式提交报名前,应仔细阅读本须知。考生应按要求认真填写个人基本信息,填报内容必须真实准确,所填资料若与事实不符,一经查实,银行业专业人员职业资格考试办公室有权取消其考试资格和成绩。
一、报名信息
(一)考点设置
本次考试在下列229个城市及地区设置考点,请考生就近选择(初级、中级报考城市一致,原则上不允许跨省考试,省内可就近选择)。
北京、上海、天津(天津、滨海新区)、深圳、厦门、青岛、大连、宁波、河北(石家庄、唐山、廊坊、张家口、保定、承德、沧州、邯郸)、山西(太原、大同、临汾、长治、吕梁)、内蒙古(呼和浩特、通辽、鄂尔多斯、赤峰、包头、乌兰察布、呼伦贝尔、乌海、乌兰浩特、锡林浩特、巴彦淖尔、阿拉善左旗)、辽宁(沈阳、锦州、营口、盘锦、丹东)、吉林(长春、通化、吉林、延边、白城)、黑龙江(哈尔滨、齐齐哈尔、牡丹江、佳木斯、七台河、大庆、黑河、加格达奇)、江苏(南京、盐城、无锡、苏州、常州、徐州、南通、泰州、淮安、扬州、镇江、宿迁、连云港)、浙江(杭州、温州、绍兴、嘉兴、台州、金华、舟山、湖州、丽水、衢州)、安徽(合肥、芜湖、马鞍山、蚌埠、阜阳、安庆、六安、淮北)、福建(福州、泉州、漳州、武夷山、三明、莆田、宁德、龙岩)、江西(南昌、赣州、上饶、宜春、九江、抚州、吉安)、山东(济南、潍坊、烟台、济宁、临沂、日照、聊城、枣庄、菏泽、威海、泰安、滨州、德州、淄博、东营)、河南(郑州、开封、洛阳、平顶山、新乡、信阳)、湖北(武汉、宜昌、襄阳、荆州、黄冈、黄石、荆门、十堰、恩施、随州)、湖南(长沙、张家界、衡阳、湘潭、怀化、永州、岳阳、株洲、常德、郴州、邵阳、娄底、吉首、益阳)、广东(广州、湛江、江门、珠海、汕头、清远、惠州、肇庆、东莞、佛山、韶关、河源、中山、茂名、梅州、潮州)、广西(南宁、桂林、柳州、梧州、河池、玉林、百色、钦州、贵港)、海南(海口、三亚)、重庆(重庆、涪陵、万州、永川、合川)、四川(成都、南充、绵阳、泸州、西昌)、贵州(贵阳、遵义、毕节、铜仁、六盘水、都匀)、云南(昆明、曲靖、大理、红河州、普洱、西双版纳、临沧、玉溪、昭通、丽江)、西藏(拉萨)、陕西(西安、宝鸡、咸阳、延安、汉中、渭南、榆林)、甘肃(兰州、张掖、天水、庆阳、武威、酒泉、陇南、平凉)、青海(西宁)、宁夏(银川)、新疆(乌鲁木齐、奎屯、阿克苏、喀什、伊犁、阿勒泰、塔城、库尔勒、克拉玛依、和田、哈密、吐鲁番、石河子、博乐、昌吉)。
(二)报名条件
遵守国家法律、法规和行业规定,具有完全*事行为能力,并符合下列一项条件的人员,可申请参加中级职业资格考试:
1.取得经济学、管理学、法学学科门类专业大学专科学历,从事相关专业工作满6年;
2.取得经济学、管理学、法学学科门类专业大学本科学历(或学位),从事相关专业工作满4年;
3.取得经济学、管理学、法学学科门类专业双学士学位,从事相关专业工作满2年;
4.取得经济学、管理学、法学学科门类专业硕士学历(或学位),从事相关专业工作满1年;
5.取得经济学、管理学、法学学科门类专业博士学历(或学位);
6.取得其他学科门类专业上述学历(或学位),从事相关专业工作的年限相应增加1年。
(三)中级《银行业法律法规与综合能力》科目免考条件
1.通过全国统一考试取得经济专业技术资格考试中级资格(金融专业)证书;
2.2013年12月31日前,按照中国银行业协会《中国银行业从业人员资格认证制度暂行规定》的要求,通过考试取得《中国银行业从业人员资格认证证书》,累计从事相关工作满10年。
注:《中国银行业从业人员资格认证证书》特指2013年之前(含)考试合格并取得原中国银行业从业人员资格认证证书的,2014年之后颁发的初级《银行业专业人员职业资格证书》不在免考范畴之内。
以上证明材料将在预报名阶段采用网站上传的形式提交,从事相关专业工作年限证明需有单位盖章,请拟参考人员提前准备。
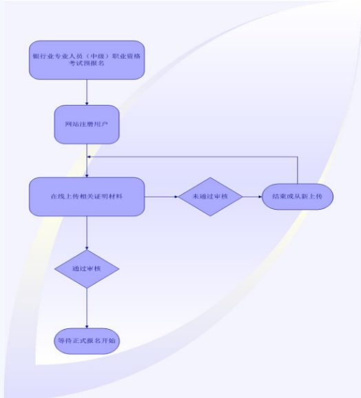
(四)预报名时间及流程
1.预报名时间
8月6日9:00至9月17日17:00,参考人员提交预报名申请5个工作日后登陆预报名系统查询审核结果。
2.预报名流程

预报名审核通过后即获得银行业专业人员(中级)职业资格考试的报名资格,考生可用已注册的用户名及密码登录进行正式报名。预报名阶段不缴纳任何费用,仅完成报名资格审核,此资格长期保留并有效。
(五)正式报名时间及流程
1.正式报名时间
8月6日9:00至9月24日17:00
2.正式报名流程

(六)考试费用80元/科次
二、考试信息
(一)考试科目
《银行业法律法规与综合能力》《银行业专业实务》。其中,《银行业专业实务》下设《个人理财》《公司信贷》《个人贷款》《风险管理》《银行管理》5个专业类别(可任意选考)。
(二)考试时间
10月27日:
9:00-11:00《银行业专业实务》个人理财科目
13:00-15:00《银行业专业实务》银行管理科目
16:00-18:00《银行业专业实务》个人贷款科目
10月28日:
9:00-11:00《银行业法律法规与综合能力》
13:00-15:00《银行业专业实务》公司信贷科目
16:00-18:00《银行业专业实务》风险管理科目
(三)考试时长120分钟
(四)考试方式计算机考试
(五)考试题型包括单选题、多选题、判断题、填空题等。
(六)考试大纲中级《银行业法律法规与综合能力》和《银行业专业实务》下设科目《个人理财》《公司信贷》《个人贷款》《风险管理》《银行管理》的考试大纲可在中国银行业协会网站(www.china-cba.net)和东方银行业高级管理人员研修院网站(www.china-cbi.net)查询。考试大纲是考试命题的依据,考试范围原则上不超出大纲范围,但不局限于教材内容。
(七)辅导教材
《银行业法律法规与综合能力》辅导教材为中国金融出版社出版的2015版《银行业法律法规与综合能力》。该教材初、中级适用。
《银行业专业实务》—个人理财辅导教材为中国金融出版社出版的2015版《个人理财》(中级)。
《银行业专业实务》—风险管理辅导教材为中国金融出版社出版的2016版《风险管理》(中级)。
《银行业专业实务》—银行管理辅导教材为中国金融出版社出版的2017版《银行管理》(中级)。
《银行业专业实务》—公司信贷辅导教材为中国金融出版社出版的2018版《公司信贷》。该教材初、中级适用。
《银行业专业实务》—个人贷款辅导教材为中国金融出版社出版的2018版《个人贷款》。该教材初、中级适用。
上述辅导教材均为银行业专业人员职业资格考试办公室统编,2018版正版教材仅在考试报名服务平台和金融出版社网上书店发售。如教材内容与新颁布的法律法规及监管要求有抵触,以新颁布的法律法规为准。
三、注意事项
(一)考生应如实填写报名信息,所填资料若与事实不符,一经查实,银行业专业人员职业资格考试办公室有权取消其当次考试资格和所有成绩。
(二)已参加过往次考试的考生可凭原报考账号(或身份证号)和密码直接登录报名系统报名。
(三)为实现属地化管理,银行业专业人员中级职业资格考试不允许跨省报考。
(四)考试实行2次为一个周期的滚动管理办法。需在主办方举办的连续两次考试中通过《银行业法律法规与综合能力》与《银行业专业实务》科目下任意一个专业类别方可取得《银行业专业人员中级职业资格证书》。
(五)请考生在填报个人信息时,注意认真核对个人身份证号码、所在单位等关键信息项,确保信息真实准确。避免因个人原因导致无法参加考试和电子发票无法报销等问题。
(六)本次考试在上述229个城市开设考点,请考生就近选择报考城市。由于考试机数量限制,各考点报满后不再接受报名。
(七)考生可通过在线支付的方式进行缴费,缴费必须在9月24日17:00前完成。
(八)请考生注意协调个人工作时间,避免与考试时间发生冲突。
四、特别提示
(一)准考证打印
10月22日9:00至10月28日18:00,考生凭报名时获取的账号和密码登录银行业专业人员中级职业资格考试页面自行打印准考证。
(二)考生退考
已缴费并被确认报名有效的考生,如因特殊情况不能参加考试,可于9月24日17:00前在线进行退考申请,逾期将不再受理退考。退款在退考工作结束后10个工作日后退回。
(三)发票申请
本次资格考试的发票将由增值税电子普通发票代替原纸质定额发票,考生在当次考试结束后,可通过电子发票系统直接申请并打印电子发票。电子发票只可在本年度内申请,跨年度将无法申请。
(四)考试信息
考生报考期间,请及时登录中国银行业协会网站和东方银行业高级管理人员研修院网站查询新信息,以免错过重要信息。
(五)考生咨询
考生在报名期间,如遇忘记登录账号及密码、无法缴费等技术性问题,请拨打上海技术中心客服热线:021-61651126(中级专线)。
五、其它
本须知由银行业专业人员职业资格考试办公室负责解释。
京公网安备 11010802026788号